Diagnosis of Pleural Effusion
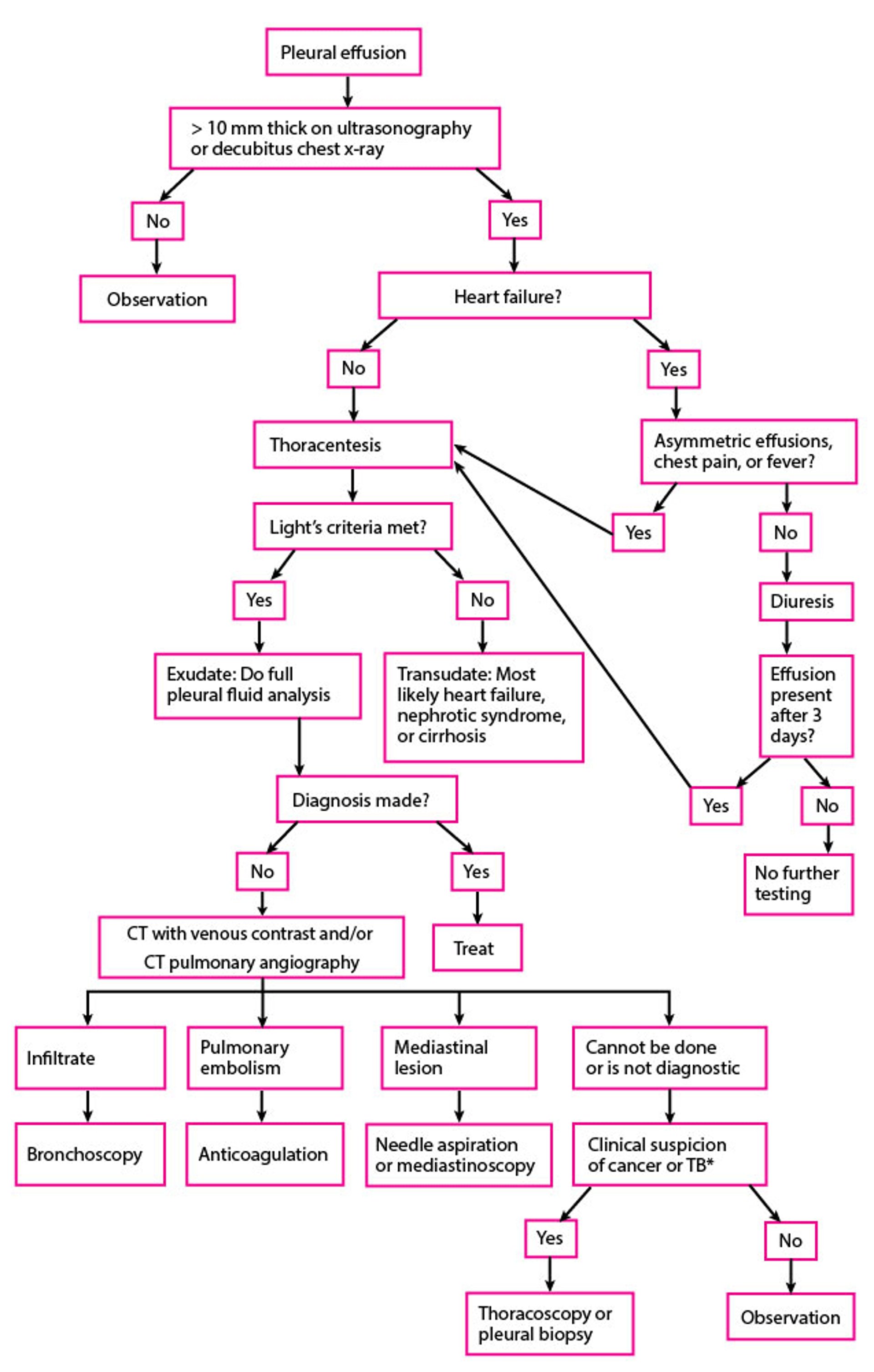
* Based on presence of fever, weight loss, history of cancer, or other suggestive symptoms.
TB = tuberculosis.
In these topics
* Based on presence of fever, weight loss, history of cancer, or other suggestive symptoms.
TB = tuberculosis.